更新:2025-12-18 23:36:25

来源:招商证券 作者:张夏等炒股股票配资平台网
招商证券认为,历史上12月大盘风格占优70%,与年底重要会议政策预期及业绩披露期有关。央行货政新增“跨周期”表述,政策发力窗口或待明年。美联储12月大概率鹰派降息,美元指数见顶,外部流动性扰动减弱。资金面看,人民币升值或吸引外资流入利好大盘;科技AI基金12月上旬集中发行带来增量;年末险资配置窗口期红利板块受关注。推荐沪深300、科创50、红利低波等大盘风格指数。
核心观点
⚑ 风格展望:大盘为主,先成长后价值。进入12月后,市场交易核心将围绕美联储议息会议和国内年底重要会议两个因素展开,具体来说,第一,2015-2024年的10年里,12月大盘风格明显占优,与12月政治局会议和中央经济工作会议可能的政策预期交易、以及12月下旬逐渐进入年报预告窗口有关,另外从历史看12月下旬300红利跑赢万得全A的概率较高。第二,央行三季度货币政策执行报告新增“跨周期”的表述,考虑到当前央行已经重启国债买卖、国内通胀回升等因素,预计国内政策发力窗口将等待明年。第三,12月美联储鹰派降息的概率较大,美元指数大概率确定阶段性顶部,外部流动性对市场的影响相比11月有望明显弱化。第四,资金层面,1)年末随着国内结汇需求增加,叠加美元指数见顶,人民币汇率大概率维持相对强势,或吸引外资阶段性流入,将有利于A股大盘风格;2)多只科技、科创AI、芯片等相关的基金正在发行中,发行集中在12月上半月,将为AI及芯片等相关板块带来增量资金;3)12月末至次年一季度末是险资重要的配置窗口期,前期调整的红利板块有望再受关注。综上,12月风格更推荐大盘风格,可能先成长后价值。
⚑ 大类资产表现复盘:大类资产上,11月全球股市普跌,美股>A股>港股,外汇市场美元指数走弱,人民币汇率领涨。大宗商品方面,本月贵金属价格领涨,主要由于白银逼仓行情,工业金属价格高位震荡。债市方面,美债利率下行,中债利率小幅上行,中美利差收窄。
⚑ 流动性与资金供需:12月增量资金有望整体保持平稳净流入,外资活跃度或有望继续回升。宏观流动性方面,11月的货币市场资金面在央行的呵护下整体保持平稳。展望12月,年末季节性因素可能会增加资金面的波动,考虑到央行货币政策支持性立场明确,资金面大概率将继续保持合理充裕。外部流动性方面,美联储官员11月末连续放“鸽”,美国经济数据同样显示降息可能性增加,美联储12月降息预期再度升温。11月股票市场可跟踪资金转为净流出,资金供给端,新发偏股基金规模明显回升,ETF净申购规模缩小,融资资金转为净流出。资金需求端,重要股东净减持规模扩大;IPO发行规模回升但再融资规模下降,资金需求规模整体扩大。11月主力增量资金方面,新发基金成为市场主力增量资金。展望12月增量资金有望整体保持平稳净流入,外资活跃度或有望继续回升。
⚑ 市场情绪与资金偏好:市场风险偏好先降后升,市场回到低波红利+小微盘做防御的交易特征,伴随着市场调整,成交量大幅萎缩。从一级行业来看,市场的选择是进行防御风格,银行、纺织服装、石油石化、轻工制造等滞涨低位低估值行业表现较好,传媒通信等与AI相关的板块也录得上涨。而表现较差的行业主要集中在此前涨幅较大的领域或主题赛道占比比较高的板块,包括计算机、汽车、电子等。
正文
一、市场风格展望:大盘为主,先成长后价值
进入12月后,市场交易核心将围绕美联储议息会议和国内年底重要会议两个因素展开,综合考虑季节性因素、国内外部流动性变化、增量资金变化等因素,12月风格更推荐大盘风格,可能先成长后价值。对12月的风格指数推荐包括:沪深300、科创50、红利低波、300材料、港股通科技(987008.CNI)等。具体来说,第一,2015-2024年的10年里,12月大盘风格明显占优,与12月政治局会议和中央经济工作会议可能的政策预期交易、以及12月下旬逐渐进入年报预告窗口有关,另外从历史看12月下旬300红利跑赢万得全A的概率较高。第二,央行三季度货币政策执行报告新增“跨周期”的表述,考虑到当前央行已经重启国债买卖、国内通胀回升等因素,预计国内政策发力窗口将等待明年。第三,12月美联储鹰派降息的概率较大,美元指数大概率确定阶段性顶部,外部流动性对市场的影响相比11月有望明显弱化。第四,资金层面,1)年末随着国内结汇需求增加,叠加美元指数见顶,人民币汇率大概率维持相对强势,或吸引外资阶段性流入,将有利于A股大盘风格;2)多只科技、科创AI、芯片等相关的基金正在发行中,发行集中在12月上半月,将为AI及芯片等相关板块带来增量资金;3)12月末至次年一季度末是险资重要的配置窗口期,前期调整的红利板块有望再受关注。
1、季节效应:年底重要会议+逐渐进入业绩披露期,12月大盘风格明显占优
2015-2024年的10年里,12月大盘胜率高于小盘。具体来看,风格方面,大盘优于小盘的比率是70%,跑赢万得全A的概率是60%;价值跑赢成长的概率是60%,但价值和成长跑赢万得全A的概率均为50%。两维度来看,大盘价值和大盘成长的胜率基本相当。在主要宽基指数中,上证50是占优概率和跑赢万得全A概率最高的指数。
对于12月风格的季节性特点,主要有两个重要因素带动大盘风格占优。
第一,12月将召开中央政治局会议和中央经济工作会议,成为市场博弈政策的窗口期,所以跟政策相关的顺周期板块交易活跃度往往会有提升,带动大盘蓝筹表现更好。从历史来看,在12月中央政治局会议前以及会议后基本都是上证50、沪深300等大盘风格指数的平均涨幅和上涨概率更高,而中证1000为代表的小盘股无论涨幅还是上涨概率均比较低。
第二,12月下旬-1月,是上市公司年报业绩预告披露期,12月下旬有少量上市公司会披露年报业绩预告,使得市场开始交易年报业绩预期。这个阶段业绩波动较大的小盘股往往会面临一定的压力。
从指数表现来看,在12月中旬至12月末,沪深300/300红利上涨的概率较大,超额收益也相对明显,而中证1000涨跌互现,跑输指数的概率较大。
2、国内流动性:货币政策强调跨周期,政策发力窗口有待明年
央行三季度货币政策执行报告中提到“做好逆周期和跨周期调节”,新增“跨周期”的表述,是2024年下半年以来首次提到“跨周期”。2025Q3人民银行货币政策委季度例会中提到“加强逆周期调节”;2025年8月中旬发布的央行2025Q2货币政策执行报告表述“强化逆周期调节”。相比最近的这两次表述,2025Q3货币政策执行报告调整为“做好逆周期和跨周期调节”。
“跨周期”一词是在2020年7月中央政治局会议针对疫情后政策节奏调整而提出的一个创新性表述,在那之后货币政策逐渐回归正常化。考虑到当前央行已经重启国债买卖、国内通胀回升、经济增长总体平稳,预计年内实施降准降息等总量型工具的可能性有限。另外,需要进一步关注12月将召开的中央政治局会议和中央经济工作会议对货币政策的定调会否出现微调。
3、外部流动性:12月美联储或鹰派降息,美元指数阶段性高点概率大
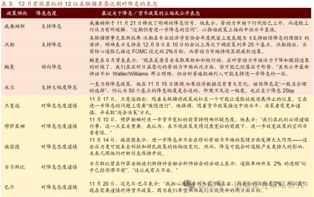
11月以来,在关键经济数据缺席、以及美联储官员先后发表鹰派、鸽派言论的情况下,市场对美联储12月降息预期经历了过山车式的变化,导致全球资本市场也出现较大波动。目前来看,美联储内部对于12月降息预期仍存分歧,且在议息会议前缺少强有力的数据来支撑转向,在“可降可不降”的处境下,美联储有两种选择,鹰派降息或者鸽派暂缓。
考虑到目前市场对降息预期已经升至80%以上,预计美联储会选择“鹰派降息”这种相对稳妥的方式。也就是说,12月降息,但在未来的政策展望上,美联储可能会更强调根据数据再做判断。一方面,12月降息预期在前期已经反映,而当前市场对1月的降息预期也并不高,距离1月会议(1月28日)还有一个半月时间,无论市场还是美联储都需要更多数据进行判断和修正预期。另一方面,延迟发布的经济数据可能对市场造成短期扰动,但在当前对1月降息预期并不高的情况下,影响可能相对有限。
另外一个可能影响市场的是新联储主席的提名。近期特朗普表示可能在圣诞节前提名美联储新主席,而当前热门人选是白宫官员哈塞特,其主张在政治上协调货币和财政政策,并认为需要进一步降低利率,他的提名可能意味着最激进的降息路径,但也伴随着高度的政策不确定性。所以在12月提名前后可能对市场造成短期扰动。
随着美联储降息,美元指数大概率确定阶段性顶部,并且如果日本开启加息,将进一步增大美元指数的下行压力。在此背景下,叠加年末国内结汇需求增加,预计未来阶段人民币可能小幅升值。
今年以来,一个值得关注的现象是全球大类资产相关性显著提升。无论是特朗普施行的关税政策,还是近期美联储摇摆不定的降息预期,都使得大类资产普跌,传统意义上的黄金、比特币等避险资产跌幅并不低于权益资产;另一方面,在AI叙事带动的牛市环境中,黄金的涨幅也不逊色于权益资产,并且屡屡呈现同向变动。定性的统计,今年以来绝大部分大类资产的相关系数较2018年以来有所提高,也佐证了资产同向运动这一“体感变化”。
这一现象背后的本质原因,是对宽松流动性的提前抢跑。从叙事角度看,今年以来无论是增量资金入市交易,或是黄金、铜等金属进行的低利率交易,还是稳定币带来的数字货币行情,本质上都是投资者对于未来宽松流动性与低利率的提前抢跑,将手上的现金换成各类非现金资产。从数据支撑来看,美银11月基金经理调查显示,投资组合中的现金比例已经降至3.7%,位于近10年以来最低水平。整体来看,大家做“空现金,多所有资产”的交易行为使得全球大类资产对于流动性的敏感程度大幅提升,体现为跟随降息预期的变化同涨同跌。所以往后看去,12月美联储议息会议的重要性大幅提升,将为后续一段时间大类资产的变化指明方向。
4、资金面:人民币升值或吸引外资阶段性流入;科技类基金集中发行
人民币升值或带动外资阶段性净流入
近期,随着美联储降息预期反复波动,美元指数阶段性走强,美元指数中枢震荡上移,一度攀升至100关口上方,但人民币对美元展现出了较强韧性。美元兑人民币汇率中枢不断下移,2025年11月26日,美元兑人民币汇率最低下行至7.0788,人民币汇率持续维持偏强运行态势。
近期人民币走强是内外因素共同作用的结果。一方面,今年我国出口超预期提振了市场对人民币的信心,叠加四季度季节性结汇高峰,增加了外汇市场上的美元供给;另一方面,人民币中间价持续释放升值信号,有效引导了市场预期。此外,近期随着美联储官员密集放鸽,美联储降息预期再度升温,美元指数回落进一步强化了人民币的升值趋势。整体而言,在国内经济内在韧性较强、政策有效引导以及市场供需改善的共同作用下,人民币汇率保持了偏强态势。
往后看,随着市场企稳回升和美元指数触顶,叠加历年岁末年初是外资布局A股跨年行情的窗口,短期来看,外资有望阶段性净流入贡献增量资金,外资的流入比较有利于A股的大盘风格。
多只科技基金集中发行
11月21日,16只科技主题基金同日获批,包括首批7只科创创业人工智能ETF、3只科创板芯片ETF、4只科创板芯片设计主题ETF和2只科技主题的主动权益类基金(平安科技精选混合基金、工银瑞信科技智选混合基金)。目前,这些基金正在陆续发行中。目前正在发行的基金基本集中在12月上旬,将为AI及芯片等相关板块带来增量资金。
大类资产表现与A股复盘
1、大类资产表现
股票市场:全球股市普跌,美股>A股>港股。美股方面,纳指小幅收跌,标普与道指微涨,科技方向表现不佳。A股方面,市场冲高后有所调整,主要受到海外叙事的扰动。港股方面,11月跌幅较大,主要是受到美股市场的影响,“降息预期分歧+AI泡沫论”传导蔓延,使得港股科技方向领跌。
外汇:美元指数走弱,人民币汇率小幅升值。美元指数波动较大,月初开始逐步下行,但随着联储官员鹰派表态,美元指数阶段性突破100关口,后续随着美联储官员转鸽,美元指数小幅下行。汇率方面人民币兑美元领涨。
大宗商品:贵金属价格领涨,工业金属价格小幅波动。十一月白银价格大幅上行,主要原因是逼仓行情再现,一方面部分白银交易商需要回补空头头寸,大量买入白银现货,另一方面,部分交易商可能也下场参与“逼仓”行情,进一步推动白银价格上涨。其他金属11月整体呈现先跌后涨的走势,月中受到降息预期反复波动,价格有所回落,月底随着降息确定性提升与白银价格上行,有色金属价格再次逼近高位。
债市:美债利率下行,中债利率上行,中美利差收窄。美债收益率下行至4.02%,中债利率上行至1.84%,主要原因为年末机构止盈行为,叠加公募债基新规即将落地。中美利差收窄至218BP。
2、A股复盘:市场波动较大,风格向顺周期切换
整体走势来看,11月市场创新高后快速回落,具体走势可以分为三段:
第一阶段(11/1-11/16):稳步上行,风格转向顺周期。十月底中美元首会面,对关税等一揽子问题达成阶段性共识,地缘带来的不确定性再度消散,A股逐步上行,上证指数突破前高。此时美股的AI泡沫论已经开始发酵,叠加公募新规落地,A股科技板块跌幅靠前,市场风格转向顺周期。同时黄金、白银、铜铝等有色金属价格不断走强,涨价行情成为市场主线。分行业看这一阶段综合、石油石化、基础化工领涨,TMT方向领跌市场。
第二阶段(11/17-11/23):全球普跌,科技方向跌幅居前。这一阶段的宏观扰动为降息预期大幅下降+AI泡沫论达到顶峰,美股三大指数均大幅下跌,全球资产均受到美联储鹰派发言的影响。这一阶段A股市场普跌,上证指数下跌3.9%、创业板指下跌6.2%,31个申万行业全部下跌,其中电力设备领跌市场。
第三阶段(11/24-11/30):超跌后修复,科技方向引领反弹。随着美联储官员发表鸽派言论救市,以美股为代表的风险资产开始反弹,同时谷歌成为AI方向新龙头,A股前期跌幅较大的海外算力迎来修复,其中谷歌链领涨市场。分行业看,科技方向引领反弹,申万行业中通信、电子、传媒涨幅居前。
3、大事前瞻:关注12月美联储议息会议,政治局会议和中央经济工作会议
进入 12月后,影响 A股市场的关键数据和会议时间点如下所示。海外方面,12月美联储议息会议将影响市场后续美联储降息预期。国内方面,12月将召开政治局会议和中央经济工作会议,目前市场对于政治局会议和中央经济工作会议预期较低,会议中超预期的表述是12月重点的交易方向。
流动性与资金供需
1、国内政策与宏观流动性
(1)国内流动性:资金面在央行的呵护下整体保持平稳
11月的货币市场资金面在央行的呵护下整体保持平稳。11月央行公开市场净投放438亿元,其中逆回购净回笼5562亿元,MLF加量续作净投放1000亿元,买断式逆回购连续第六个月加量净投放5000亿元,较好满足中期流动性需求。面对政府债券集中发行、同业存单到期压力加大、税期缴款等因素扰动,央行延续了流动性调控的加码态势,操作上突出中长期流动性投放(MLF和买断式逆回购合计净投放6000亿元)与短期流动性熨平(逆回购)相结合的特点,有效对冲了短期扰动,资金利率保持平稳。展望12月,年末季节性因素可能会增加资金面的波动,考虑到央行货币政策支持性立场明确,资金面大概率将继续保持合理充裕。
(2)外部流动性:美联储12月降息预期再度升温
美联储官员11月末连续放“鸽”,美联储12月降息预期再度升温。美联储理事沃勒表示,他主张在12月的议息会议上降息,因为他更担忧美国劳动力市场持续疲软。旧金山联储主席玛丽·戴利支持下月降息,因就业市场恶化风险大于通胀上升风险。同时,10月和11月的美国非农就业数据定于12月16日发布,11月消费者价格数据则将于12月18日公布,意味着美联储12月10日议息会议之前将无数据可参考。
美国经济数据同样显示降息可能性增加。美国劳工统计局周二公布的数据显示,9月PPI环比上涨0.3%,预期上涨0.3%,此前8月下降0.1%。剔除食品和能源的核心PPI环比上涨0.1%,预期上涨0.2%,前值下跌0.1%。ADP周二报告称,随着过去四周裁员速度加快,美国劳动力市场正显现进一步疲软迹象。过去四周私营企业每周平均减少13500个工作岗位。这较一周前公布的每周减少2500个岗位的数据呈现加速恶化趋势。美国人口普查局数据显示,9 月整体零售销售额环比增长 0.2%,低于经济学家预期的 0.4%;相比之下,8 月零售销售额环比增幅为 0.6%。
2、股市资金供需
11月股票市场可跟踪资金转为净流出,新发基金成为主力增量资金。资金供给端,新发偏股基金规模明显回升,ETF净申购规模缩小,融资资金转为净流出。资金需求端,重要股东净减持规模扩大;IPO发行规模回升但再融资规模下降,资金需求规模整体扩大。11月主力增量资金方面,新发基金成为市场主力增量资金。
(1)外资
11月美联储降息预期反复波动,美元指数冲高回落,外资流出压力阶段性回升。11月末,随着美联储官员密集放鸽,12月降息25BP概率重回80%以上,美元指数回落,人民币汇率升值以及中国5年期主权CDS利差均出现边际回落,外资流出的压力边际缓解。11月北向资金日均成交额从10月前值2745亿元下降至2212亿元。
(2)基金发行与ETF申赎
11月偏股类公募基金发行规模有所回升,11月主动与被动偏股基金发行份额544亿份,较10月前值379亿份回升。2025年10月,股票型公募基金份额25年9月末增加657亿份,混合型基金份额减少127亿份,二者合计增加529亿份。考虑到当月新成立份额后,估算10月偏股类老基金净申购145亿份,净申购比例为0.22%。11月ETF净申购311亿份,对应净流入132亿元。
结构上,11月宽基指数ETF多数转为净赎回,中证1000及中证2000ETF净申购,行业类ETF净申购规模靠前的主要为中证医疗,证券、机器人、酒等ETF,煤炭、化工、国防及银行ETF以净赎回靠前。
(3)私募基金
基金业协会最新数据显示,截至2025年10月,私募基金管理规模7.01万亿元,管理只数8万只,分别较2025年9月增加10000亿元和369只,10月私募基金管理规模跳升。此外10月新增私募证券投资基金备案规模429亿元,新增私募证券投资基金备案数量995只,新增备案规模较9月前值有所回升。
(4)融资资金
截至2025年11月27日,融资余额2.45万亿元,当月融资净流入由10月前值904亿元转为净流出138亿元,融资余额占A股流通市值的比例由10月前值2.55%升至2.58%,处于2010年以来的90.95%分位。
(5)限售解禁与股东增减持
11月重要股东增持58亿元,减持460亿元,净减持402亿元,净减持规模较2025年10月前值350亿元有所回落。按照截至2025年11月28日收盘价估算,2025年12月解禁规模为4200亿元,解禁规模较2025年11月前值1825亿元有所扩大,不同板块解禁规模来看,主板1988亿元、创业板580亿元、科创板1580亿元、北证51亿元。考虑到2025年12月解禁规模有所回升,展望12月重要股东二级市场净减持规模有望小幅回升。
(6)IPO及再融资
以发行日期为参考,2025年11月有10家公司IPO,合计募资规模205亿元,较10月前值153亿元继续回升。按上市日期统计,11月定增发行募资规模39亿元,较10月前值359亿元大幅回落。展望12月,IPO发行规模或有望稳中有升。
3、小结
12月增量资金有望整体保持平稳净流入,外资活跃度或有望继续回升。宏观流动性方面,11月的货币市场资金面在央行的呵护下整体保持平稳。展望12月,年末季节性因素可能会增加资金面的波动,考虑到央行货币政策支持性立场明确,资金面大概率将继续保持合理充裕。外部流动性方面,美联储官员11月末连续放“鸽”,美国经济数据同样显示降息可能性增加,美联储12月降息预期再度升温。11月股票市场可跟踪资金转为净流出,资金供给端,新发偏股基金规模明显回升,ETF净申购规模缩小,融资资金转为净流出。资金需求端,重要股东净减持规模扩大;IPO发行规模回升但再融资规模下降,资金需求规模整体扩大。11月主力增量资金方面,新发基金成为市场主力增量资金。展望12月增量资金有望整体保持平稳净流入,外资活跃度或有望继续回升。
市场情绪与偏好
1、市场风险偏好
11月万得全A股权风险溢价冲高回落,主要指数震荡蓄势。万得全A股权风险溢价在均值以下冲高回落,市场风险偏好先降后升,市场回到低波红利+小微盘做防御的交易特征,伴随着市场调整,成交量大幅萎缩。
2、宽基指数和风格交易集中度
11月主要宽基指数成交额占比继续提升,换手率整体上行。风格上,低波红利+小微盘风格表现突出,小盘成长风格交易集中度较高且波动较大,价值风格交易集中度处于历史偏低水平。
3、行业交易集中度与资金偏好
从一级行业来看,市场的选择是进行防御风格,银行、纺织服装、石油石化、轻工制造等滞涨低位低估值行业表现较好,传媒通信等与AI相关的板块也录得上涨。而表现较差的行业主要集中在此前涨幅较大的领域或主题赛道占比比较高的板块,包括计算机、汽车、电子等。
本文来源:招商证券策略研究。
风险提示及免责条款
市场有风险,投资需谨慎。本文不构成个人投资建议,也未考虑到个别用户特殊的投资目标、财务状况或需要。用户应考虑本文中的任何意见、观点或结论是否符合其特定状况。据此投资,责任自负。
海量资讯、精准解读,尽在新浪财经APP
责任编辑:刘万里 SF014炒股股票配资平台网
文章为作者独立观点,不代表配资排名第一_十大配资公司_配资网前十名观点